首页
-
通知公告
通知公告
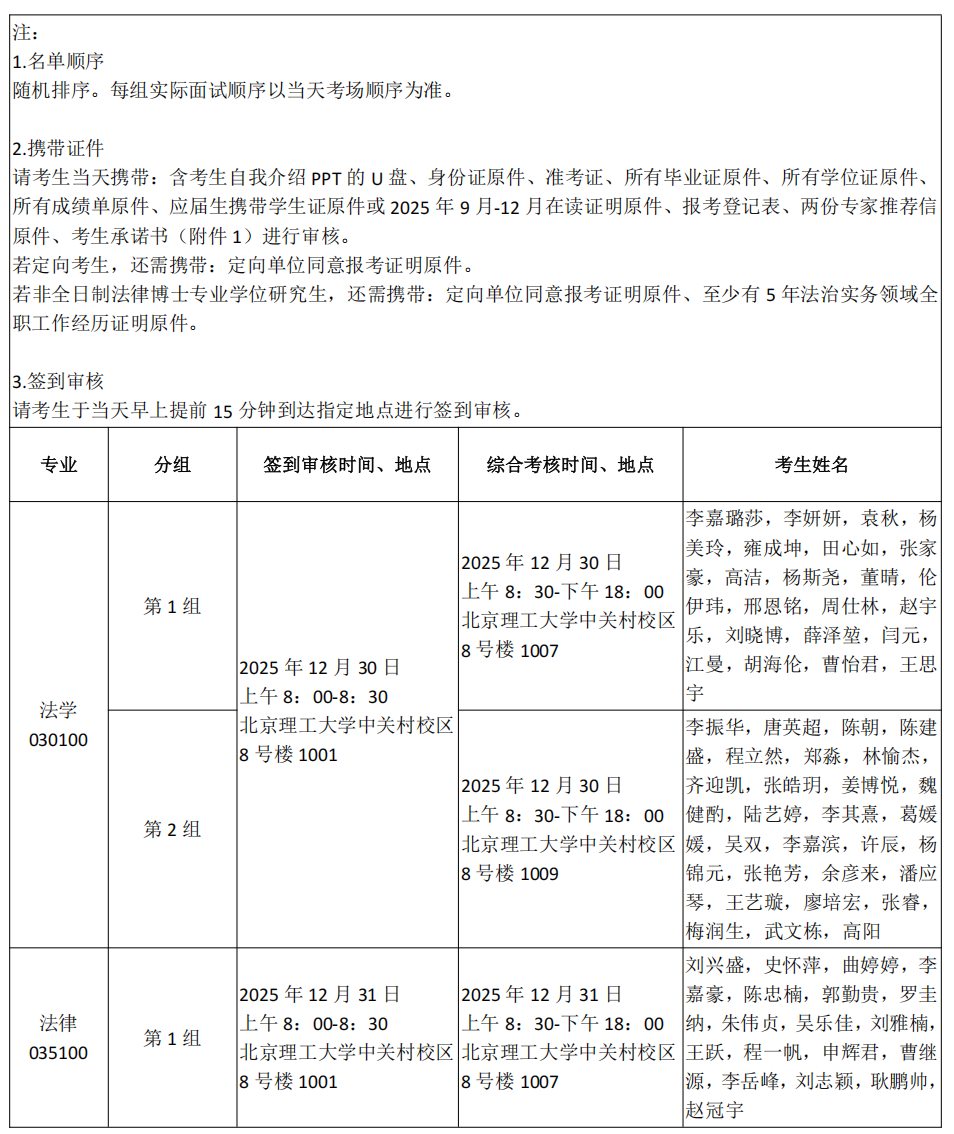
必威西汉姆联2026年法学博士研究生和非全日制法律博士专业学位研究生综合考核安排
供稿:必威西汉姆联
摄影:
编辑:周学瑶
审核:孙天全 刘存福
时间:2025-12-24
一、考核安排

二、考核流程
1.非全日制法律博士专业学位研究生:请详见《必威西汉姆联2026年非全日制专业学位法律博士研究生招生工作方案》/zsjy/yjszs/8fc6784cb88b41c5a56c3886f685ecf9.htm
2.法学博士研究生:请详见《必威西汉姆联2026年法学博士研究生招生工作方案》/zsjy/yjszs/a045c86f29254ee7b6334a7d1dce73ed.htm
三、其它事宜
1.请考生携带准考证、身份证原件进校。中关村校区地图请见附件2。
2.请考生严格按照学校和学院安排准时参加,综合考核现场如有顺延,请在候场室耐心等待,保持手机畅通。如有缺考,缺考者复试成绩为零。
必威西汉姆联
2025年12月24日

